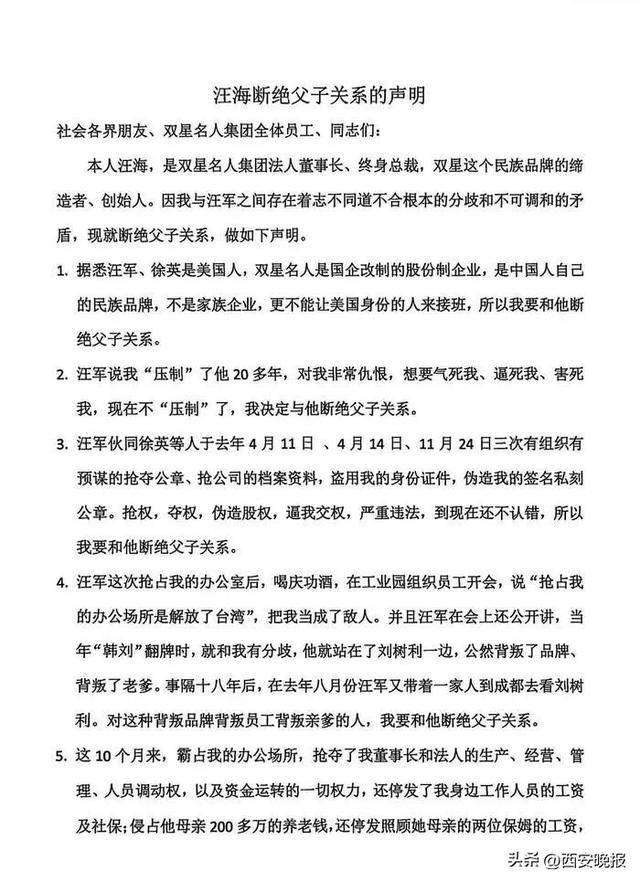
皇冠信用网需要押金吗_双星名人84岁创始人汪海声明断绝父子关系:控诉汪军一家三次有组织抢公章,声讨其公然背叛品牌、背叛老爹
皇冠信用网代理流程(www.hga035.vip)实时更新最新最快的皇冠管理端登3网址,皇冠管理端登3 提供皇冠管理端登3APP下载,皇冠管理端登3APP下载包含新2代理线路,新2会员2026年开年,围绕百年鞋企双星名人的控制权争夺,演变成了彻底的决裂皇冠信用网需要押金吗。
1月3日,84岁的双星名人集团创始人汪海发布声明,正式宣布与儿子汪军、儿媳徐英断绝父子及姻亲关系皇冠信用网需要押金吗。新黄河记者从接近汪海的工作人员处获悉,这封公开信确为汪海本人所发。

至此,父子二人彻底决裂皇冠信用网需要押金吗。这场父子反目并非突发,其核心矛盾在于控制权早已旁落。矛盾的种子埋于2022年,当时由儿媳徐英控股80%的“青岛星迈达工贸有限公司”通过增资,拿下了双星名人56.96%的股份,成为第一大股东。创始人汪海虽然名义上保留了职位,但实际上失去了对公司的绝对控制。
矛盾在2025年5月首次公开化,汪海当时曾发信指控儿孙“抢夺公章”、“逼宫”,并质疑公司在他不知情下被搬迁皇冠信用网需要押金吗。此后双方陷入长期拉锯,直到最近一个月,从报纸版面的“公章战”升级到了如今的“断绝关系”。
两份声明引爆“公章与法人”攻防战
在汪海发出“断绝关系”声明的一个月前皇冠信用网需要押金吗,双方已在媒体上交火,核心焦点直指:谁才是公司的合法代表?哪一枚公章才有效?
2025年12月2日,儿媳徐英率先出招皇冠信用网需要押金吗。她以“双星名人董事长”及控股股东青岛星迈达的名义发布《严正声明》。徐英披露了夺权的依据:公司于当年5月20日召开董事会,决议免去了汪海的董事长及法定代表人职务,并选举她接任。

展开全文
徐英在声明中指控,汪海被免职后一直霸占营业执照,拒不配合变更登记,甚至“私自刻制”了新的公章、法人章和财务专用章皇冠信用网需要押金吗。徐英列出了这三枚“私章”的具体编号,强硬表态:汪海用这些印章签的任何文件、做的任何资产处分,公司概不承认。
仅过6天,汪海发起反击皇冠信用网需要押金吗。12月8日,他在报纸上刊登大篇幅声明,驳斥徐英的说法“完全违背事实”。汪海揪住程序痛点,指出徐英依据的“5月20日临时董事会”召集程序严重违法,既未由他这位时任董事长主持,也未取得合法授权,因此决议无效。

汪海在回应中寸步不让:“原公章一直由我妥善保管,并未遗失皇冠信用网需要押金吗。”他不仅指责徐英发布的公章作废公告没有法律效力,还要求对方三天内登报赔礼道歉,并退还被“非法占据”的公司档案、财务凭证以及被扣押的员工私人物品。
汪海透露,针对那场试图免去他职务的董事会决议,他已向青岛市黄岛区人民法院提起撤销之诉,目前案件正在审理中皇冠信用网需要押金吗。
决裂导火索:接班人身份争议与“去创始人化”
此前,双方的争执焦点还在法律程序上,但1月3日的这份声明,让矛盾完全脱离了商业范畴皇冠信用网需要押金吗。汪海在声明中列举了11条理由,“接班人国籍”被置于首位。
汪海称,获悉汪军与徐英均为美国身份皇冠信用网需要押金吗。他表示,双星名人是国企改制后的股份制企业,属于中国人的民族品牌,绝不能让“美国身份的人”接班。这一身份争议,成为他宣布断绝父子关系的底线理由。
除了国籍问题,汪海还痛斥儿子掌权后搞“去创始人化”皇冠信用网需要押金吗。据他描述,汪军在抢占办公室后喝庆功酒,甚至在员工大会上公然宣称“抢占办公场所……”,将父亲视为敌人。

在品牌运营上,汪军不仅禁止宣传中提及汪海,下令拆除门头上的汪海头像,甚至停用了登记在汪海名下的“红蓝两颗星”商标皇冠信用网需要押金吗。汪海认为,这是对品牌历史的背叛。
隐秘细节:监控、停薪与资产转移
随着决裂信公开,更多内斗细节浮出水面皇冠信用网需要押金吗。
在经济上,汪海称遭到严密封锁皇冠信用网需要押金吗。汪军控制财务后,不仅扣压了他的工资存款,还停发了身边工作人员的薪水,甚至连负责照顾其母亲(汪海妻子)的保姆工资也一并停发。汪海指控,儿子侵占了母亲200多万元的养老钱,收走其出行车辆,导致他在过去两个月里一度靠借钱维持生存。
在人身安全上,汪海透露车辆被安装了窃听定位器,导致“有家不能回”,人身自由受限皇冠信用网需要押金吗。他还指控,汪军在秘密状态下,通过资金造假窃取“大股东”地位,并将他居住的三套房产悄然过户到了自己名下。

面对亲情崩塌,汪海在声明最后祭出“杀手锏”:彻底打破“血缘接班”的传统皇冠信用网需要押金吗。他宣布将成立“双星名人品牌接班委员会”,主张“能人接班”和“职业经理人接班”。
目前,徐英一方虽在股权上占优,但随着汪海死守法定代表人身份并诉诸法律,这场围绕百年鞋企的控制权之争,短期内恐难画上句号皇冠信用网需要押金吗。
来源:新黄河客户端
猜你喜欢
- 9小时前怎么开皇冠信用平台_焦点复盘创业板指涨近6%终结5连阴,全市场超300股涨逾9%,两市放量超8000亿
- 2周前皇冠信用网怎么开户_广州市委原书记郭永航被查,曾长期在深圳工作
- 2周前怎么申请皇冠信用网_“富人避险天堂”迪拜楼市遭重挫,交易量暴跌五成
- 2周前正版皇冠信用网_萨巴伦卡2-0晋级四强 WTA迈阿密站半决赛对阵出炉
- 2周前皇冠信用网出租_“重大转变”!外媒:特朗普改变立场,将接受民主党提议重启美国土安全部部分部门
- 2周前皇冠信用网正网_伊朗称发动“真实承诺-4”第80轮行动
- 2周前皇冠信用网正网_伊拉克不忍了?“允许亲伊朗武装报复美以”
- 2周前皇冠信用网会员开户_张雪峰去世 高中同学缅怀:他曾是体育委员 痛惜不已
- 2周前皇冠信用网注册开通_张雪峰被传心脏骤停正在抢救,3年前曾因胸闷心悸住院;其社交平台账号下午仍在更新,今日直播全部中断
- 2周前皇冠信用网申请条件_白俄罗斯总统宣布,准备好与美国达成一项“大协议”,美国无意干涉俄白关系!
- 2周前皇冠信用网申请条件_伊朗74轮反击,以色列伤亡惨重,内塔尼亚胡垂头丧气:“这是很艰难的一晚”!
- 3周前皇冠信用网怎么弄_小区旁的400万吨垃圾被挖出来了
- 3周前皇冠代理管理端_“原价30,现价1600”,退市近两年的抗菌药遭疯抢,谁在炒作
- 3周前皇冠代理管理端_以色列拦截伊朗导弹失败画面曝光:发光物快速穿透云层,击中城区并发生剧烈爆炸,致47人受伤,附近有敏感核设施
- 3周前皇冠信用网会员开户_中国拿下沙特50亿大单,美军却曝出重大问题,2周损失11架无人机
- 3周前皇冠信用网会员开户_打破对外维持“导弹射程不超2000公里”姿态,伊朗攻击美军全球最稳固战略“安全屋”
- 3周前皇冠信用网在线开户_800倍暴利!男子花近2万买2斤足银到手发现全是银包锌,当事人:部分银条银含量甚至仅1%,希望商家“退一赔三”
- 3周前体育皇冠信用网_局势彻底失控!伊朗警告2小时后,全球最大天然气基地遭导弹猛轰!
- 3周前皇冠信用网开户_伊朗66轮反击落下,美方保证:不攻击伊朗能源基础设施,未来或解除伊朗石油限制
- 3周前皇冠信用网怎么代理_上海科技馆回应馆内一展板存在多处错别字:新展板原本已在制作,将尽快更换
- 3周前正版皇冠信用网出租_中东战事升级,全球能源市场陷入系统性危机
- 3周前皇冠信用网会员_双重计谋!以色列刺杀拉里贾尼,彻底斩断美国退路
- 3周前皇冠信用庄家_伊朗证实拉里贾尼身亡 儿子与副手一同遇害
- 3周前9球体育直播网_风向变了!全球同时收到消息,美国人宣布:特朗普“帮了中国大忙”


网友评论